高考征集志愿什么时候填
2024年高考征集志愿填报时间如下:
1. 本科征集志愿填报时间:
– 辽宁省:7月16日填报本科提前批征集志愿,7月25日填报本科批第一次征集志愿,7月29日填报本科批第二次征集志愿。
– 甘肃省:本科提前批A段征集志愿填报时间为7月10日20:00-11日12:00;本科批C段第一次征集志愿填报时间为7月22日20:00-23日12:00;本科批C段第二次征集志愿填报时间为7月25日20:00-26日12:00。
– 安徽省:普通本科提前批征集志愿填报时间为7月15日10时-16时;普通本科批征集志愿填报时间为7月31日10时-16时。
– 江西省:普通类提前批本科网上征集志愿填报时间为7月16日9:00-15:00;各类本科平行志愿网上征集志愿填报时间为7月26日9时-15时;各类本科平行志愿第二次网上征集志愿填报时间为7月29日9时-15时。
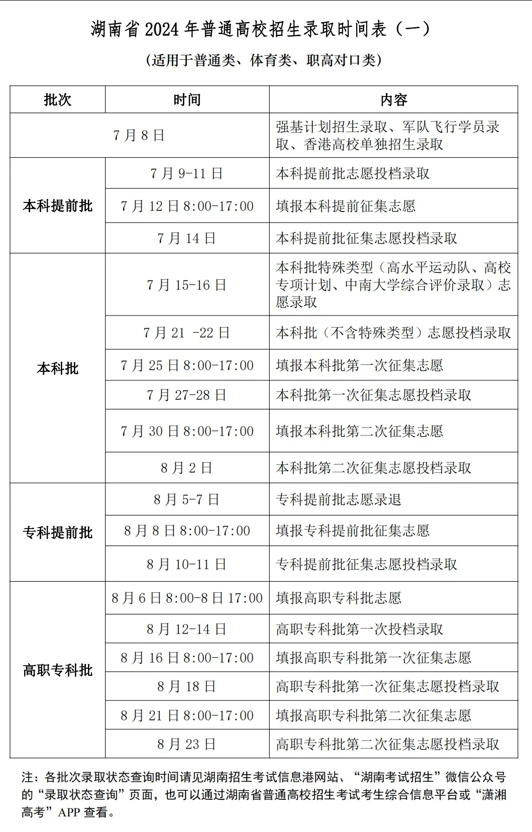
– 湖南省:本科提前批征集志愿填报时间为7月12日8:00-17:00;本科批第一次征集志愿填报时间为7月25日8:00-17:00;本科批第二次征集志愿填报时间为7月30日8:00-17:00。
2. 专科征集志愿填报时间:
– 上海市:专科批征集志愿填报时间为8月3日9:00-13:00。
– 河北省:专科提前批志愿征集填报时间为8月7日12时-8月8日10时;专科批第一次志愿征集填报时间为8月13日12时-8月15日10时;专科批第二次志愿征集填报时间为8月17日12时-8月18日17时。
– 甘肃省:高职(专科)批D、E段征集填报时间为8月3日20时-8月4日12时;高职(专科)批F段第一次征集填报时间为8月10日20时-11日12时;高职(专科)批F段第二次征集填报时间为8月13日20时-14日12时。
– 安徽省:专科提前批征集志愿填报时间为7月22日10:00-16:00;专科批征集志愿填报时间为8月9日10:00-16:00。
– 江西省:提前批高职(专科)网上征集志愿填报时间为8月2日9时-15时;高职(专科)、三校生类高职网上征集志愿填报时间为8月7日9时-15时;高职(专科)、三校生类高职网上第二次征集志愿填报时间为8月10日9时-15时。
– 湖南省:专科提前批征集志愿填报时间为8月8日8:00-17:00;专科批第一次征集志愿填报时间为8月16日8:00-17:00;专科批第二次征集志愿填报时间为8月21日8:00-17:00。
请注意,具体的征集志愿填报时间可能因省份和年份的不同而有所变化,建议考生密切关注当地教育考试院的最新通知。

二批征集志愿录取结果什么时候出来
不同省份的二批征集志愿录取结果公布的时间不同。例如,湖北省本科普通批第二次征集志愿的时间为7月30日上午8:00至下午17:00,而河北省本科批第二次征集志愿填报的时间为7月29日12时至8月1日17时。具体的二批征集志愿录取结果公布时间需要您所在的省份来确定。您可以关注当地教育考试院的官方网站或官方公告,以获取最新的录取结果公布时间。
成考征集志愿录取可能性大吗
成考征集志愿的录取可能性是相对较大的,但这也取决于多个因素,包括考生的成绩、志愿选择以及征集志愿时的院校和专业需求。以下是一些影响征集志愿录取可能性的关键点:
1. 分数线要求:考生必须达到省教育考试院公布的征集志愿分数线才有资格填报征集志愿。如果考生的分数满足分数线要求,那么他们就有资格参加征集志愿的填报。
2. 降分录取政策:部分省份在征集志愿投档录取后,对于某些专业如农林、水利、地质、矿业、测绘、远洋运输、社会福利类专业,以及公安、监狱类专业等,如果上线生源不足,可能会实施降分录取,降分幅度最大不得超过20分。
3. 志愿填报策略:填报征集志愿时,考生应自己的分数和科类选择适合的缺额院校及专业。如果考生能够合理选择与自己分数相匹配的院校和专业,那么被录取的可能性会增加。
4. 院校及专业需求:征集志愿的院校及专业一般招生计划数较多,且很大程度上并不是热门学校和专业,因此填报征集志愿还是很容易被录取的。
5. 填报时间:考生需要注意征集志愿的填报时间,避免在截止时间临近时填报,以免因网络拥堵错过填报机会。
6. 成绩和录取查询:考生可以通过官方渠道查询成绩和录取状态,以确定是否需要填报征集志愿。
成考征集志愿的录取可能性较大,但考生需要自己的实际情况,合理填报志愿,并且关注官方发布的相关信息,以提高被录取的机会。
本图文由作者自发贡献,该文观点仅代表作者观点。本站仅提供存储服务,不拥有所有权,不承担法律责任。如发现本站有涉嫌侵权/违规的内容,请联系删除。