自考和统招不是同一种教育形式。
1. 自考,即自学考试,是一种成人高等教育形式,通过自学然后参加统一考试,成绩合格后可以获得学历证书。
2. 统招,即统一招生,是指通过高考等选拔性考试,按照分数和志愿进行录取的普通高等教育招生方式。
二者的主要区别在于:
1. 招生对象不同:自考主要面向成人,统招主要面向高中毕业生。
2. 学习形式不同:自考以自学为主,统招以全日制在校学习为主。
3. 学历性质不同:自考属于成人高等教育,统招属于普通高等教育。
4. 社会认可度不同:统招学历认可度更高一些,自考学历虽然国家承认,但社会认可度略低。
所以自考和统招是两种不同的教育形式,不能等同看待。考生可以自己的实际情况,选择适合自己的学习方式。

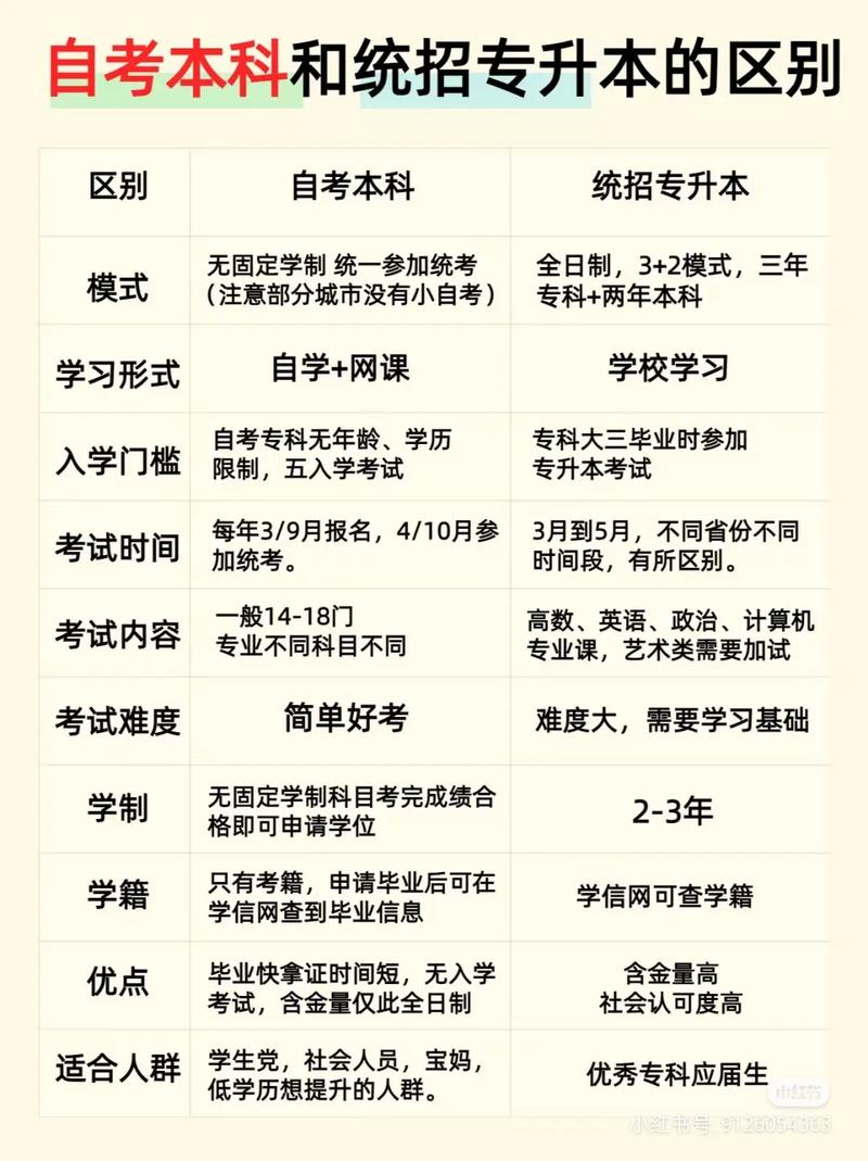
专升本和自考本科哪个更好
专升本和自考本科各有其优势和特点,选择哪个更好取决于个人的情况和需求。以下是两者的一些比较:
1. 学历含金量和社会认可度:
– 专升本:专升本(统招专升本)是全日制教育,毕业后获得的本科学历被视为第一学历,社会认可度较高。在一些用人单位的录用标准中,尤其是考公务员、事业编和一些高要求岗位时,统招专升本的竞争力会更高。
– 自考本科:自考本科属于成人继续教育,毕业后拿到的本科证书属于第二学历,虽然国家承认,但在一些用人单位的筛选环节可能会稍逊于全日制本科。
2. 学习形式:
– 专升本:专升本是全日制学习,学习时间通常为两年,期间学生在校接受系统的本科课程教育。
– 自考本科:自考本科的学习方式更为灵活,学生不必按部就班地在校学习,更多的是自主复习,参加考试,通过一门拿一门成绩。
3. 第一学历:
– 专升本:毕业后第一学历是本科。
– 自考本科:第一学历仍然是专科,本科学历属于第二学历。
4. 招生条件和机会:
– 专升本:招生对象是应届专科毕业生,考试机会仅有一次。
– 自考本科:没有年龄、职业和学历限制,对自考科目没有一次通过的硬性要求。
5. 证书标注:
– 专升本:获得的本科毕业证书会标注“专科起点本科学历”,属于第一学历,在学信网显示的学习形式为全日制。
– 自考本科:证书会显示“高等教育自学考试本科”,属于非全日制学历,标注“自考本科”的字样。
6. 适合人群:
– 专升本:适合应届专科毕业生,希望通过全日制教育获得本科第一学历,享受本科教育资源;对学历含金量要求较高,未来有计划考公务员、事业编、或考研的同学。
– 自考本科:适合工作繁忙或不便脱产学习的专科毕业生或在职人士;对第一学历要求不高,希望灵活安排学习的时间的考生;自学能力强,可以自主规划学习进度,逐步完成考试科目的人群。
如果你希望获得全日制本科学历,享受校园生活,并且对学历含金量有较高要求,那么专升本可能更适合你。如果你需要灵活的学习时间,或者已经在职,希望在不影响工作的情况下提升学历,那么自考本科可能是一个更好的选择。
统招和自考有什么区别
统招和自考是中国高等教育体系中的两种不同的教育形式,它们的主要区别在于招生方式、学习形式、考试方式、学历认可度等方面。以下是它们的主要区别:
1. 招生方式:
– 统招:通常指的是通过全国统一高考招生的方式,学生需要参加高考并达到一定的分数线,由国家统一录取。
– 自考:即高等教育自学考试,学生不需要参加高考,通过自学或参加培训课程后,参加统一的自学考试,合格后获得学历。
2. 学习形式:
– 统招:学生需要全日制在校学习,按照学校的教学计划和课程安排进行学习。
– 自考:学生可以自己的时间安排学习,灵活性较高,适合在职人员或需要灵活学习时间的人群。
3. 考试方式:
– 统招:学生需要参加学校组织的期中、期末考试,以及各种课程相关的考试。
– 自考:学生需要参加国家统一组织的自学考试,考试科目和时间相对固定。
4. 学历认可度:
– 统招:学历认可度较高,通常被认为更正规,社会认可度也相对较高。
– 自考:虽然学历也是国家承认的,但在某些行业或企业中,可能相对于统招学历的认可度略低。
5. 毕业证书:
– 统招:毕业证书由学校颁发,上面会注明“全日制”或“普通高等教育”等字样。
– 自考:毕业证书由自考办颁发,上面会注明“高等教育自学考试”字样。
6. 费用:
– 统招:学费通常较高,因为包括了住宿、教材、实验等费用。
– 自考:费用相对较低,主要为考试费和教材费。
7. 入学门槛:
– 统招:入学门槛较高,需要通过高考并达到一定的分数线。
– 自考:入学门槛较低,没有严格的入学考试要求。
每种教育形式都有其优势和局限性,适合不同需求和条件的学生。选择哪种方式,需要个人的情况和目标来决定。
本图文由作者自发贡献,该文观点仅代表作者观点。本站仅提供存储服务,不拥有所有权,不承担法律责任。如发现本站有涉嫌侵权/违规的内容,请联系删除。